Fim do CSOSN?

Fórum sobre desenvolvimento de software para atender as exigências da legislação fiscal e tributária (NFe, NFCe, NFSe, SPEED, Projeto ACBr, TEF, ECD, EFD, etc.)

Moderador: Moderadores

Avatar do usuário
JoséQuintas
Administrador
Administrador
Mensagens: 20365
Registrado em: 26 Fev 2007 11:59
Localização: São Paulo-SP
Curtiram: 1 vez

Fim do CSOSN?

Mensagem por JoséQuintas »

reftrib.png
E pra quem não viu na nota técnica da reforma tributária.
outubro/2025
José M. C. Quintas
Harbour 3.2, mingw, gtwvg mt, fivewin 25.04, multithread, dbfcdx, MySQL, ADOClass, PDFClass, SefazClass, (hwgui mt), (hmg3), (hmg extended), (oohg), PNotepad, ASP, stored procedure, stored function, Linux (Flagship/harbour 3.2)
"The world is full of kings and queens, who blind our eyes and steal our dreams Its Heaven and Hell"

https://github.com/JoseQuintas/
Avatar do usuário
Jairo Maia
Moderador
Moderador
Mensagens: 2807
Registrado em: 16 Ago 2010 13:46
Localização: Campinas-SP
Curtiu: 1 vez

Fim do CSOSN?

Mensagem por Jairo Maia »

JoséQuintas escreveu:As coisas começam neste ano mesmo, talvez parcial.
Sim. Mas entra em vigor em 2026. Veja:

2026 - Implantação do IBS e CBS;
2027 - Fim do IPI/PIS e COFINS, passa a ter apenas o IBS, e será criado o campo IS (Imposto seletivo);
2029 - ICMS começa a ser reduzido, pasando para CBS (essa redução ainda será definida, o que continua com ICMS e o que passa pra CBS);
2033 - Implantação Plena da Reforma. Fim de ICMS e ISS. Até lá já terá sido definido o IVA.
JoséQuintas escreveu:Tem código Nacional, de UF e de município.
Sim, para emissão de nota de serviço, prenche o Grupo do Município, para nota de venda de mercadoria, preenche o grupo da UF.
JoséQuintas escreveu:Venda, compra, transferência, etc. tem tributação diferente.
Ok, mas no meu entender quem fará isso será o cClassTrib.
JoséQuintas escreveu:Esse ClassTrib tá mais pra atividade da empresa (pra serviço/pis/cofins) misturado com CEST/CBENEF/classificação de IVA/lei/etc
Aqui, não entendo assim. Específico para indústria (Produtos industrializados), será o IS (Imposto Seletivo), que será aplicado apenas a produtos industrializados.

Mas lembrando também, que também estou "gatinhando" nisso tudo... Mas acho legal começar mesmo a trocar idéias...
Abraços, Jairo
Harbour / Clipper 5.2e - Blinker 7
(Não respondo dúvidas por MP ou E-mail. Por favor, não encaminhe via mensagem privada ou e-mail, dúvidas que podem ser compartilhadas com todos no fórum)
Avatar do usuário
JoséQuintas
Administrador
Administrador
Mensagens: 20365
Registrado em: 26 Fev 2007 11:59
Localização: São Paulo-SP
Curtiram: 1 vez

Fim do CSOSN?

Mensagem por JoséQuintas »

Acabo de falar com a contadora.

Segundo ela existe fase de transição.
Por um tempo vão ser transmitidos os dois, sendo o novo apenas como informalidade.
As empresas poderão escolher sobre oficializar ou não o recolhimento de imposto.
O cronograma é esse que mencionou, está longo, porque a mudança será grande, e o próprio governo quer acompanhar se não fez besteira e vai quebrar a cara.
Ela só vai ver sobre isso lá pra maio/junho, depois das obrigações de IRRF, SPED, etc.

Enquanto isso.... vamos preparando pras mudanças também informalmente.

Por isso o layout mostra tudo de uma vez, o novo e o velho ao mesmo tempo.
Nosso aplicativo terá que seguir isso: o novo e o velho ao mesmo tempo.

Complementando com sua tabela:
Ao que parece, impostos federais serão os primeiros da lista, pelo jeito de forma informal no início.
E devem sofrer mudanças, se não gostarem dos resultados.
José M. C. Quintas
Harbour 3.2, mingw, gtwvg mt, fivewin 25.04, multithread, dbfcdx, MySQL, ADOClass, PDFClass, SefazClass, (hwgui mt), (hmg3), (hmg extended), (oohg), PNotepad, ASP, stored procedure, stored function, Linux (Flagship/harbour 3.2)
"The world is full of kings and queens, who blind our eyes and steal our dreams Its Heaven and Hell"

https://github.com/JoseQuintas/
Avatar do usuário
JoséQuintas
Administrador
Administrador
Mensagens: 20365
Registrado em: 26 Fev 2007 11:59
Localização: São Paulo-SP
Curtiram: 1 vez

Fim do CSOSN?

Mensagem por JoséQuintas »

mono.png
Olhando isso, de CBS normal e CBS Mono, parece a mesma coisa do atual ST e Monofásico.
Por isso digo que parece a mesma merd. só estão mudando as moscas.
José M. C. Quintas
Harbour 3.2, mingw, gtwvg mt, fivewin 25.04, multithread, dbfcdx, MySQL, ADOClass, PDFClass, SefazClass, (hwgui mt), (hmg3), (hmg extended), (oohg), PNotepad, ASP, stored procedure, stored function, Linux (Flagship/harbour 3.2)
"The world is full of kings and queens, who blind our eyes and steal our dreams Its Heaven and Hell"

https://github.com/JoseQuintas/
Avatar do usuário
JoséQuintas
Administrador
Administrador
Mensagens: 20365
Registrado em: 26 Fev 2007 11:59
Localização: São Paulo-SP
Curtiram: 1 vez

Fim do CSOSN?

Mensagem por JoséQuintas »

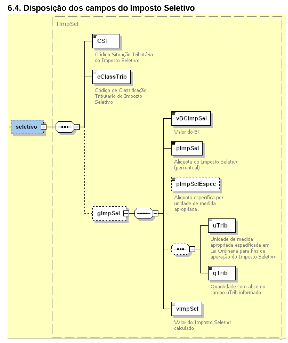
isel.png
O imposto seletivo tá com cara do atual IVA, misturado com IPI, Pis e Cofins
José M. C. Quintas
Harbour 3.2, mingw, gtwvg mt, fivewin 25.04, multithread, dbfcdx, MySQL, ADOClass, PDFClass, SefazClass, (hwgui mt), (hmg3), (hmg extended), (oohg), PNotepad, ASP, stored procedure, stored function, Linux (Flagship/harbour 3.2)
"The world is full of kings and queens, who blind our eyes and steal our dreams Its Heaven and Hell"

https://github.com/JoseQuintas/
Avatar do usuário
JoséQuintas
Administrador
Administrador
Mensagens: 20365
Registrado em: 26 Fev 2007 11:59
Localização: São Paulo-SP
Curtiram: 1 vez

Fim do CSOSN?

Mensagem por JoséQuintas »

cbs.png
IBS tá com cara do ICMS, tem até redução

Devem inventar reduçào pro imposto seletivo também.
José M. C. Quintas
Harbour 3.2, mingw, gtwvg mt, fivewin 25.04, multithread, dbfcdx, MySQL, ADOClass, PDFClass, SefazClass, (hwgui mt), (hmg3), (hmg extended), (oohg), PNotepad, ASP, stored procedure, stored function, Linux (Flagship/harbour 3.2)
"The world is full of kings and queens, who blind our eyes and steal our dreams Its Heaven and Hell"

https://github.com/JoseQuintas/
Avatar do usuário
JoséQuintas
Administrador
Administrador
Mensagens: 20365
Registrado em: 26 Fev 2007 11:59
Localização: São Paulo-SP
Curtiram: 1 vez

Fim do CSOSN?

Mensagem por JoséQuintas »

Considerando FCP, ST, PIS, COFINS, DIFAL, pode ter bastante mudança ainda.
Talvez tenham até esquecido do DIFAL.

Olhando o passado, da outra vez, quando inventaram de fazer imposto único, surgiu o CPMF.
José M. C. Quintas
Harbour 3.2, mingw, gtwvg mt, fivewin 25.04, multithread, dbfcdx, MySQL, ADOClass, PDFClass, SefazClass, (hwgui mt), (hmg3), (hmg extended), (oohg), PNotepad, ASP, stored procedure, stored function, Linux (Flagship/harbour 3.2)
"The world is full of kings and queens, who blind our eyes and steal our dreams Its Heaven and Hell"

https://github.com/JoseQuintas/
Avatar do usuário
JoséQuintas
Administrador
Administrador
Mensagens: 20365
Registrado em: 26 Fev 2007 11:59
Localização: São Paulo-SP
Curtiram: 1 vez

Fim do CSOSN?

Mensagem por JoséQuintas »

Ia tentar adiantar alguma coisa, mas tá meio incerto, porque apenas joga os campos no layout, sem indicação de detalhes.
Na teoria pode parecer uma coisa e ser outra.

O que vejo é que vai dar trabalho cadastrar as tabelas, que deverá ser por parte do usuário.

É algo como indicar exatamente qual a lei que diz o que, nessa classificação fiscal.

Mas sabemos que tudo depende também de CFOP, provavelmente vão simplificar pra simples remessa, remessa de conserto, etc. criando algo genérico.
Ainda não olhei tudo.
José M. C. Quintas
Harbour 3.2, mingw, gtwvg mt, fivewin 25.04, multithread, dbfcdx, MySQL, ADOClass, PDFClass, SefazClass, (hwgui mt), (hmg3), (hmg extended), (oohg), PNotepad, ASP, stored procedure, stored function, Linux (Flagship/harbour 3.2)
"The world is full of kings and queens, who blind our eyes and steal our dreams Its Heaven and Hell"

https://github.com/JoseQuintas/
Avatar do usuário
JoséQuintas
Administrador
Administrador
Mensagens: 20365
Registrado em: 26 Fev 2007 11:59
Localização: São Paulo-SP
Curtiram: 1 vez

Fim do CSOSN?

Mensagem por JoséQuintas »

exporta.png
É, tá no 410xxxxxx, atual 41
Exportação é tudo grátis, não paga nada.
Tá bom de atender somente o exterior.
José M. C. Quintas
Harbour 3.2, mingw, gtwvg mt, fivewin 25.04, multithread, dbfcdx, MySQL, ADOClass, PDFClass, SefazClass, (hwgui mt), (hmg3), (hmg extended), (oohg), PNotepad, ASP, stored procedure, stored function, Linux (Flagship/harbour 3.2)
"The world is full of kings and queens, who blind our eyes and steal our dreams Its Heaven and Hell"

https://github.com/JoseQuintas/
Avatar do usuário
JoséQuintas
Administrador
Administrador
Mensagens: 20365
Registrado em: 26 Fev 2007 11:59
Localização: São Paulo-SP
Curtiram: 1 vez

Fim do CSOSN?

Mensagem por JoséQuintas »

bio.png
Ué...
o percentual de mostura de biodiesel vém aumentando.
Não sabia que só existia importado.

CST do fabricante, vira esse 620001
CST 061 vira esse 620003
Esse outro não lembro dele, talvez da antiga Petrobrás que virou Vibra Enegia, que é a distribuidora.
Aliás... está sendo assim atualmente.
José M. C. Quintas
Harbour 3.2, mingw, gtwvg mt, fivewin 25.04, multithread, dbfcdx, MySQL, ADOClass, PDFClass, SefazClass, (hwgui mt), (hmg3), (hmg extended), (oohg), PNotepad, ASP, stored procedure, stored function, Linux (Flagship/harbour 3.2)
"The world is full of kings and queens, who blind our eyes and steal our dreams Its Heaven and Hell"

https://github.com/JoseQuintas/
Avatar do usuário
JoséQuintas
Administrador
Administrador
Mensagens: 20365
Registrado em: 26 Fev 2007 11:59
Localização: São Paulo-SP
Curtiram: 1 vez

Fim do CSOSN?

Mensagem por JoséQuintas »

xx.png
Sei lá... pra mim parece tudo igual. a tabela deixa de ser única kkkk

O último será referente a software ?


Detalhe:
A suposta tabela única não tem alíquotas.

Podemos supor, pra começar:

- Tabela de CST/CBS com a lei correspondente
- Tabela de alíquotas por NCM
- Tabela de reduções por NCM
- Tabela de produtos com imposto seletivo/alíquotas por NCM

Pode simplificar sobre quantos impostos serão no final, mas pra chegar neles continua igual ou pior.
como vimos, não vai ser igual pra todas as UFs
algo sobre empresas do simples ? normal CST + lei, vai ter CST + lei do simples, o que resulta em CST diferente igual hoje

Vai simplificar o que mesmo ?
Parece que vão mudar as moscas, a merd. continua a mesma, mas... abutres no pedaço.

Com certeza papai noel não existe, e reforma pra facilitar também não existe.
José M. C. Quintas
Harbour 3.2, mingw, gtwvg mt, fivewin 25.04, multithread, dbfcdx, MySQL, ADOClass, PDFClass, SefazClass, (hwgui mt), (hmg3), (hmg extended), (oohg), PNotepad, ASP, stored procedure, stored function, Linux (Flagship/harbour 3.2)
"The world is full of kings and queens, who blind our eyes and steal our dreams Its Heaven and Hell"

https://github.com/JoseQuintas/
Avatar do usuário
Jairo Maia
Moderador
Moderador
Mensagens: 2807
Registrado em: 16 Ago 2010 13:46
Localização: Campinas-SP
Curtiu: 1 vez

Fim do CSOSN?

Mensagem por Jairo Maia »

A alíquota da CBS (federal) e IBS (estadual/municipal) somadas geram o IVA, e o IVA NÃO PODERÁ ultrapassar 26,5%. Repito: NÃO PODERÁ ULTRAPASSAR 26,5%. Quando a reforma fala em redução, trata-se de redução sobre essa alíquota, ou seja o IVA, que sim pode variar de estado para estado, mas ficarão próximas de 26,5 em todos, (CLARO, COM CERTEZA), mas não pode ultrapassar esse limite.

Em São Paulo, os produtos que compõem a cesta básica são isentos, e ovos e hortifrutis pertencem a cesta básica, assim frutas, legumes, grãos e verduras vendidos in natura ou minimamente processados, são isentos. Minimamente processados entenda produtos por exemplo picados, descascados, ou pré cozidos (batata palito ou mandioca por exemplo), e afins, que facilitam o preparo, mas não mudam a textura. Se muda a textura, então entra como produto industriaizado e é tributado.

Em 2027 serão extintos os impostos federais (PIS, COFINS, IPI e IOF), que passa a se chamar apenas CBS. E em 2027 também entra em vigor o IS (imposto seletivo), que fica fora do limite de 26,5% (aliás, não tem teto para o IS).

Poderão ser aplicados o IS sobre:
- Cigarros;
- Bebidas alcoólicas;
- Pesticidas;
- Bebidas e alimentos com alto teor de açúcar;
- Produtos prejudiciais ao meio ambiente;
- Veículos poluentes (incluindo carros elétricos).


Deve ter sido já definido em Lei Complementar a definição de "alto teor de acúcar", mas ainda não vi. Também serão definidas as alíquotas de IS para cada setor, ventila a ventos fortes que cigarros chegará até 2033 em 250% de imposto.
Abraços, Jairo
Harbour / Clipper 5.2e - Blinker 7
(Não respondo dúvidas por MP ou E-mail. Por favor, não encaminhe via mensagem privada ou e-mail, dúvidas que podem ser compartilhadas com todos no fórum)
marco.prodata
Usuário Nível 3
Usuário Nível 3
Mensagens: 238
Registrado em: 30 Nov 2018 10:07
Localização: Caratinga

Fim do CSOSN?

Mensagem por marco.prodata »

Uma pequena palinha sobre a reforma tributária.

Principais mudanças:
- Imposto cobrado por fora -> Os novos impostos são cobrados por fora ou seja, hoje quando vc fala para o cliente que o preço do produto é 100 reais, qdo ele chega no caixa vai pagar 100, com a mudança ao chegar no caixa ele vai pagar 126, que é o preço da mercadoria mais os impostos da operação.
- Apuração assistida -> Haverá uma apuração assistida pela receita federal nos moldes das declarações do IR, onde a apuração já vem pronta e a empresa só complementa as informações.
- Aumento da base tributária -> Várias operações que hoje não pagam os impostos que serão extintos vão pagar os novos impostos, como Aluguel, compra e venda de casa, ingressos para shows, jogos, compra e venda de jogadores de futebol
- Imposto no destino -> Mudança no local de arrecadação do imposto, hoje os impostos vão para a origem da operação comercial, com a reforma os impostos vão para o Destino. Ex: Um cliente de MG compra de uma empresa de SP, hoje o imposto fica pra SP, com a reforma o imposto vai pra MG
- Split Payment -> Governo vai recolher sua parte do imposto direto na operação de pagamento através dos gateways de pagamento. Ex: Uma venda no cartão, onde o produto tenha o valor 100 reais, e os impostos 26, a operadora do cartão vai receber os 126, repassar os 100 para o cliente e já repassar os 26 para o governo.
- Não existira mais DIFAL, ST
- Simples nacional vai ter a opção de recolher o IBS/CBS por fora da cesta de tributos que pagam, para ter mais competitividade, já que quem compra de SN não poderá mais aproveitar credito presumido, apenas o valor do imposto da operação.

Dia 01/01/2026 se os sistemas não estiverem emitindo os xmls com as tags da reforma serão "REJEITADOS"
São novos impostos com sistemática de funcionamente bem diferente dos impostos que estamos acostumados a trabalhar.
O periodo de transição vai de 2026 a 2032, sendo que o CBS já vai entrar 100% em 2027.
O IPI não foi extinto, apenas zerado, e hj só está previsto para os operações com mesma mercadoria produzida na ZFM.
O IS é um novo imposto.
Os impostos antigos não entram na BC dos novos.

Acho que é um bom resumo. Se tiverem mais dúvidas, postem aqui que se souber a respeito vou respondendo.
Responder